Chain(
layer_1 = Dense(1 => 2, relu), # 4 parameters
layer_2 = Dense(2 => 1), # 3 parameters
) # Total: 7 parameters,
# plus 0 states.
Module 04: Fundamentals of Machine Learning
EDHEC Business School
Purdue University
January 2026
In this module, we introduce the fundamental concepts of machine learning.
We proceed in three steps.
The module is organized as follows:
Supervised learning concerns the task of inferring a mapping from inputs to outputs using labeled data.
Example: Image classification.
A linear model could, in principle, be used to predict the category of an image.
AlexNet
In groundbreaking work, Krizhevsky, Sutskever, and Hinton (2012)—widely known as AlexNet—introduced a deep neural network architecture that achieved dramatic improvements in classification accuracy on ImageNet.




To illustrate the key concepts in supervised learning, it is useful to start with a familiar model: linear regression.

The function \(f(\mathbf{x}_i, \mathbf{\theta})\) defines a family of linear functions
Our goal is to find the parameter values that best fit the data.
Our goal is to find the parameters that minimize the loss function.
Solving the normal equations yields the least squares estimator: \[ \hat{\mathbf{\theta}} = (\mathbf{X}^{\top} \mathbf{X})^{-1} \mathbf{X}^{\top} \mathbf{y}. \]
Gradient
We denote the gradient of a function \(f(\mathbf{x})\in \mathbb{R}\) with respect to \(\mathbf{x}\in \mathbb{R}^d\) as \(\nabla f(\mathbf{x})\in \mathbb{R}^d\).
In general, we cannot solve for the parameters in closed form.
Starting from an initial guess \(\mathbf{\theta}^{(0)}\), gradient descent updates \(\mathbf{\theta}\) in the direction opposite to the gradient of the loss function.
Given a learning rate \(\eta\), the gradient descent update rule is: \[ \mathbf{\theta} \leftarrow \mathbf{\theta} - \eta \nabla \mathcal{L}(\mathbf{\theta}) \]
Computational cost
The gradient of the loss function with respect to the parameters is given by: \[ \nabla \mathcal{L}(\mathbf{\theta}) = \frac{1}{I} \sum_{i=1}^I \big(f(\mathbf{x}_i, \mathbf{\theta}) - y_i\big)\, \nabla_{\mathbf{\theta}} f(\mathbf{x}_i, \mathbf{\theta}). \] Each iteration of gradient descent therefore requires evaluating \(\nabla_{\mathbf{\theta}} f(\mathbf{x}_i, \mathbf{\theta})\) for all \(I\) observations.
Algorithm: Gradient Descent
Input: Initial guess \(\mathbf{\theta}^{(0)}\), learning rate \(\eta\)
Output: Parameter estimate \(\mathbf{\theta}\)
Initialize: \(t \gets 0\)
Repeat until \(\|\nabla \mathcal{L}(\mathbf{\theta}^{(t)})\| < \epsilon\):
Return: \(\mathbf{\theta}^{(t)}\)
function ls_grad_descent(y::AbstractVector{<:Real}, x::AbstractVector{<:Real}, θ₀::AbstractVector{<:Real};
learning_rate::Real=0.01, max_iter::Integer=100, ε::Real = 1e-4)
@assert length(x) == length(y)
I = length(x)
X = hcat(x, ones(I)) # design matrix
∇f(θ) = X' * (X * θ - y) / I # gradient
w_path, b_path =Float64[θ₀[1]], Float64[θ₀[2]] # initial values
for _ in 1:max_iter
g = ∇f([w_path[end], b_path[end]])
push!(w_path, w_path[end] - learning_rate * g[1])
push!(b_path, b_path[end] - learning_rate * g[2])
if norm(g) < ε
break
end
end
return (;w = w_path, b = b_path)
endThe loss surface shows the loss for different parameter values.

We can visualize the loss surface as a heatmap.
The animation shows the gradient descent path being traced
The yellow path shows how the algorithm moves toward the minimum.
The red dot marks the true parameter values used to simulate the data.
The algorithm converges to the minimum of the loss surface.
In the discussion above, we used all available data to estimate the parameters.
Consider data generated by a noisy version of the Runge function: \[ y_i = \frac{1}{1+25 z_i^2} + \epsilon_i, \qquad \epsilon_i \sim \text{i.i.d. with } \mathbb{E}[\epsilon_i]=0, \] with \(z_i \in [-1,1]\).
Consider a polynomial regression with regressors: \[ \mathbf{x}_i = [z_i, z_i^2, \ldots, z_i^{d-1}] \]
As the degree \(d\) increases, the model becomes more flexible.

When \(d = I\), the model reaches the interpolation threshold.
But high-degree polynomial interpolants of the Runge function oscillate violently.
The model performs poorly on the test set for high \(d\).
The figure shows the training loss declines steadily as \(d\) increases
We now move from linear to nonlinear models by introducing the shallow neural network (SNN).
Hidden units: a nonlinear transformations of the inputs. \[ h_j(\mathbf{x}, \mathbf{\theta}_j) = \sigma(\mathbf{w}_j^{\top} \mathbf{x} + b_j), \qquad j = 0, \ldots, n-1 \] where \(\sigma\) is an activation function, \(\mathbf{\theta}_j = (\mathbf{w}_j^{\top}, b_j)^{\top}\).
The SNN can be written as: \[ f(\mathbf{x}, \mathbf{\theta}) = \mathbf{w}_n^{\top} \mathbf{h}(\mathbf{x}, \mathbf{\theta}) + b_n, \] where \(\mathbf{\theta} = (\mathbf{\theta}_0^{\top}, \ldots, \mathbf{\theta}_{n}^{\top})^{\top}\) and \(\mathbf{\theta}_n = (\mathbf{w}_n^{\top}, b_n)^{\top}\).

The rectified linear unit (ReLU): \[ \sigma(x) = \max(0, x). \]
This is the mostly used activation function in machine learning.

The Gaussian Error Linear Unit (GELU): \[ \sigma(x) = x \Phi(x), \] where \(\Phi(x)\) is the standard normal cdf.

The hyperbolic tangent (tanh): \[ \sigma(x) = \frac{1 - e^{-2x}}{1 + e^{-2x}}. \] It is historically popular in recurrent networks.

The Sigmoid Linear Unit (SiLU): \[ \sigma(x) = \frac{x}{1 + e^{-x}}. \] Also known as Swish.

This figure illustrates the architecture of an SNN.
The hidden units are also known as neurons.
function shallow_nn(x::AbstractVector{<:Real},
W::AbstractMatrix{<:Real}, b::AbstractVector{<:Real},
wₙ::AbstractVector{<:Real}, bₙ::Real; σ::Function = x->max(0,x))
@assert size(W,2) == length(x) # ncols of W = length of x
@assert size(W,1) == length(wₙ) # nrows of W = length of wₙ
@assert length(b) == size(W,1) # biases for the hidden units
return wₙ' * σ.(W * x .+ b)+ bₙ
end
# Convenience: scalar input (d = 1); w is the column of W
function shallow_nn(x::Real,
w::AbstractVector{<:Real}, b::AbstractVector{<:Real},
wₙ::AbstractVector{<:Real}, bₙ::Real; σ::Function = x->max(0,x))
return shallow_nn([x], reshape(w,length(w),1), b, wₙ, bₙ, σ = σ)
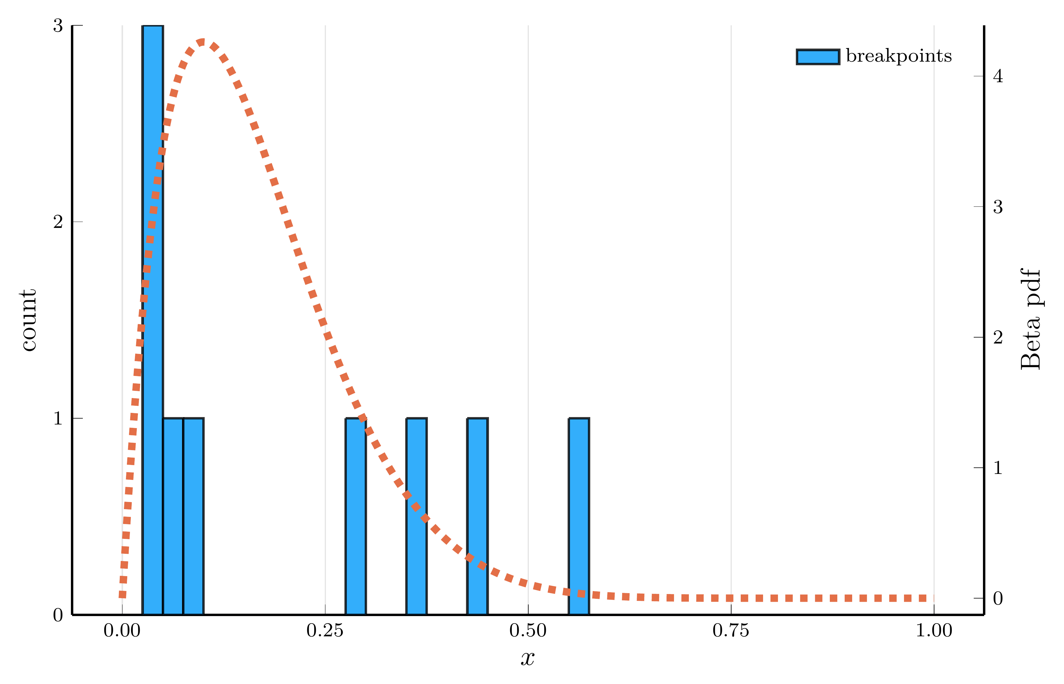
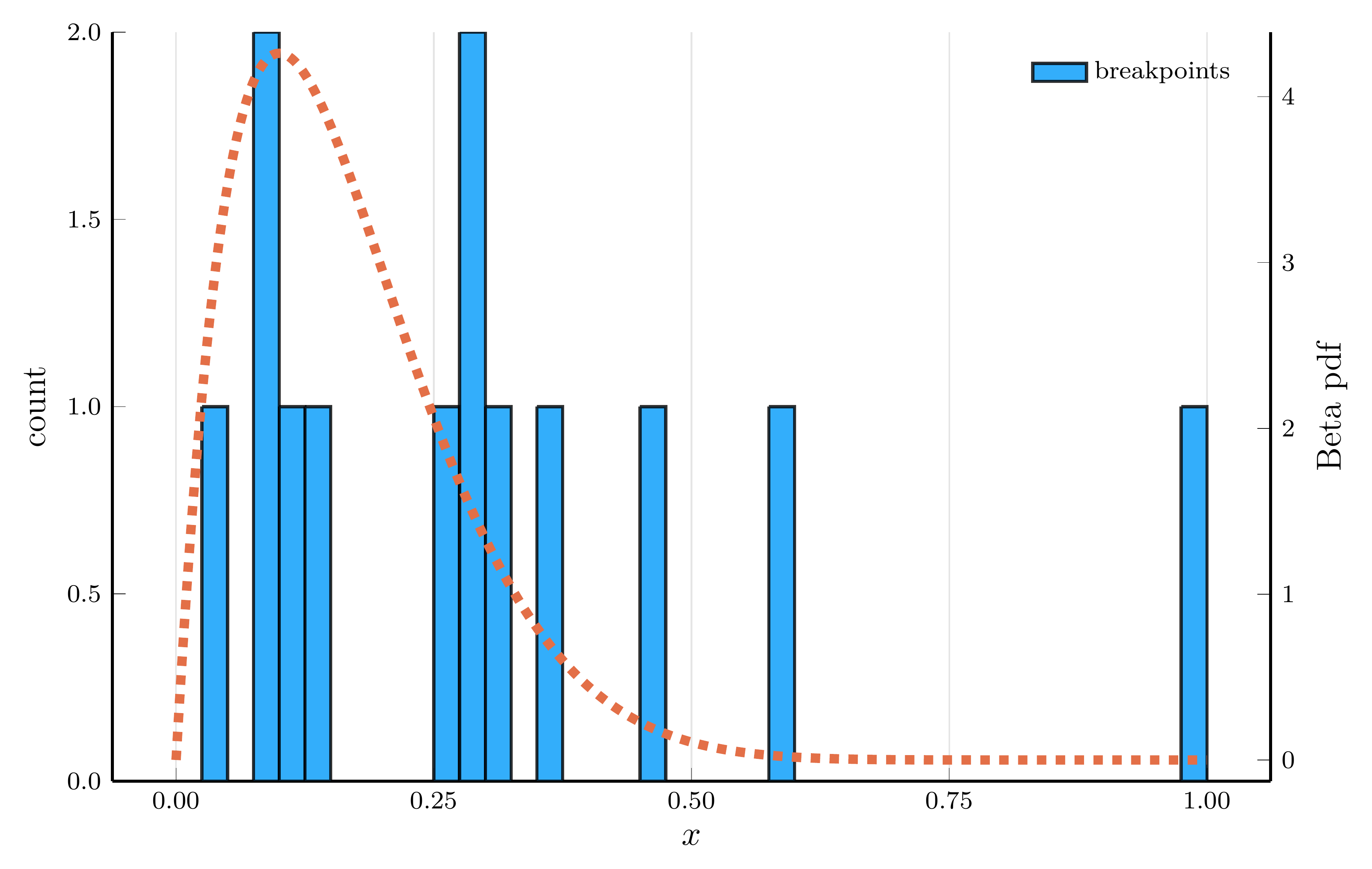
endTo illustrate the structure of an SNN, consider a one-dimensional input \(x_i \in [0,1]\) and a ReLU activation function.

\[ SNN: f(x_i, \theta) = \sum_{j=0}^{n-1} w_{n,j} \max(0, x_i - \hat{x}_j) + b_n, \] where \(\hat{x}_j \equiv - b_j\) is a convenient reparametrization of the biases.
Ordering the breakpoints as \(0 = \hat{x}_0 < \cdots < \hat{x}_{n-1} < 1 \equiv \hat{x}_n\), \[ f(x_i, \theta) = f(\hat{x}_j, \theta) + w_{n,j}(x_i - \hat{x}_j), \qquad x_i \in (\hat{x}_j, \hat{x}_{j+1}], \] with \(f(\hat{x}_0, \theta) = b_n\).
The function is piecewise linear, with the breakpoints \(\hat{x}_j\) learned by the model.
ReLU networks adaptively place their breakpoints in regions where the target function exhibits strong nonlinearity.

Model fit (15 hidden units)

Breakpoint histogram (15 hidden units)

Model fit (30 hidden units)

Breakpoint histogram (30 hidden units)

Model fit (100 hidden units)

Breakpoint histogram (100 hidden units)
The piecewise–linear structure of an SNN enables it to approximate nonlinear functions.
The Universal Approximation Theorem provides an answer.
This result is closely related to the Option Spanning Theorem of Ross (1976)
The Universal Approximation Theorem establishes that shallow networks are theoretically sufficient
A shallow neural network contains a single hidden layer between the input and output layers.
Formally, let the \(n_l\)-dimensional vector of hidden units at layer \(l\) be defined recursively as \[ \mathbf{h}_l(\mathbf{h}_{l-1}, \mathbf{\theta}_l) = \sigma(\mathbf{W}_l \mathbf{h}_{l-1} + \mathbf{b}_l), \qquad l = 1, \ldots, L-1, \] where \(\mathbf{\theta}_l = (\mathrm{vec}(\mathbf{W}_l)^{\top}, \mathbf{b}_l)^{\top}\) collects all parameters of layer \(l\).

The first hidden layer operates directly on the input: \[ \mathbf{h}_0(\mathbf{x}, \mathbf{\theta}_0) = \sigma(\mathbf{W}_0 \mathbf{x} + \mathbf{b}_0), \] and the output layer is given by \[ f(\mathbf{x}, \mathbf{\theta}) = \mathbf{W}_L \mathbf{h}_L + \mathbf{b}_L, \] where \(\mathbf{\theta} = (\mathbf{\theta}_0^{\top}, \ldots, \mathbf{\theta}_L^{\top})^{\top}\).
To understand the expressive power of deep neural networks, consider composing a simple shallow ReLU network with itself. Let \[ f_1(x) = 2\sigma(x) - 4\sigma(x - 0.5), \] which produces a triangular function with a single kink at \(x = 0.5\).

Realized functions \(f_k(x)\) for \(k = 1, 2, 3\)
Composing this function with itself yields \[ f_k(x) = 2\sigma(f_{k-1}(x)) - 4\sigma(f_{k-1}(x) - 0.5). \]
We can represent \(f_k(x)\) as a DNN with \(k\) hidden layers: \[ \mathbf{h}_l(x) = \begin{bmatrix} \sigma(f_{l-1}(x)) \\ \sigma(f_{l-1}(x) - 0.5) \end{bmatrix}. \]
The number of parameters required to represent \(f_k(x)\) is: \[ 4 + (k-1)\times 6 + 3 = 6k + 1. \]
The same function can also be represented as a shallow neural network
Shallow networks are universal approximators:
Universal Approximation Theorem Revisited
For any Lebesgue-integrable function \(f \in L^1(\mathbb{R}^n)\), there exists a ReLU deep neural network with width at most \(n + 4\) in every hidden layer that approximates \(f\) to arbitrary precision.
Proof: See Lu et al. (2017).
The width theorem shows that a single wide layer suffices for universal approximation
We now implement a deep neural network in Julia using Lux.jl.
The function Chain defines a sequence of layers.
model object stores the network structure and provides the parameter count.Chain(
layer_1 = Dense(1 => 2, relu), # 4 parameters
layer_2 = Dense(2 => 1), # 3 parameters
) # Total: 7 parameters,
# plus 0 states.
Next, we initialize the parameters of the network using a random number generator.
Lux stores parameters explicitly as a nested NamedTuple.weight matrix and bias vector.To reproduce the function \(f_1(x)\), we can manually assign new values to the network parameters.
Lux allows direct updates through a named tuple with the same structure as the initialized parameters:(layer_1 = (weight = [1.0; 1.0;;], bias = [0.0, -0.5]), layer_2 = (weight = [2.0 -4.0], bias = [0.0]))
We can now evaluate the network on a grid of inputs:
1×9 Matrix{Float64}:
0.0 0.25 0.5 0.75 1.0 0.75 0.5 0.25 0.0
To define a deeper network, we can stack multiple hidden layers.
Chain(
layer_1 = Dense(1 => 2, relu), # 4 parameters
layer_2 = Dense(2 => 2, relu), # 6 parameters
layer_3 = Dense(2 => 1), # 3 parameters
) # Total: 13 parameters,
# plus 0 states.
parameters, state = Lux.setup(rng, model)
parameters = (layer_1 = (weight = [1.0; 1.0;;], bias = [0.0, -0.5]),
layer_2 = (weight = [2.0 -4.0; 2.0 -4.0], bias = [0.0, -0.5]),
layer_3 = (weight = [2.0 -4.0], bias = [0.0]))
xgrid = collect(range(0.0, 1.0, length=9))
ygrid = model(xgrid', parameters, state)[1]'
plot(xgrid, ygrid, line = 3, xlabel = L"x", ylabel = L"f_2(x)", title = "Deep Neural Network", size = (400, 275), label = "")Having defined a neural network and its parameters, the next step is to train the model.
We have seen how to use gradient descent to minimize a loss function.
The idea is to update the parameters in the direction of the negative gradient of the loss function: \[ \nabla \mathcal{L}(\mathbf{\theta}) = \frac{1}{I} \sum_{i=1}^I \big(f(\mathbf{x}_i, \mathbf{\theta}) - y_i\big)\, \nabla_{\mathbf{\theta}} f(\mathbf{x}_i, \mathbf{\theta}). \]
Computing this full gradient requires evaluating all \(I\) data points at each iteration, which becomes prohibitive for large datasets.
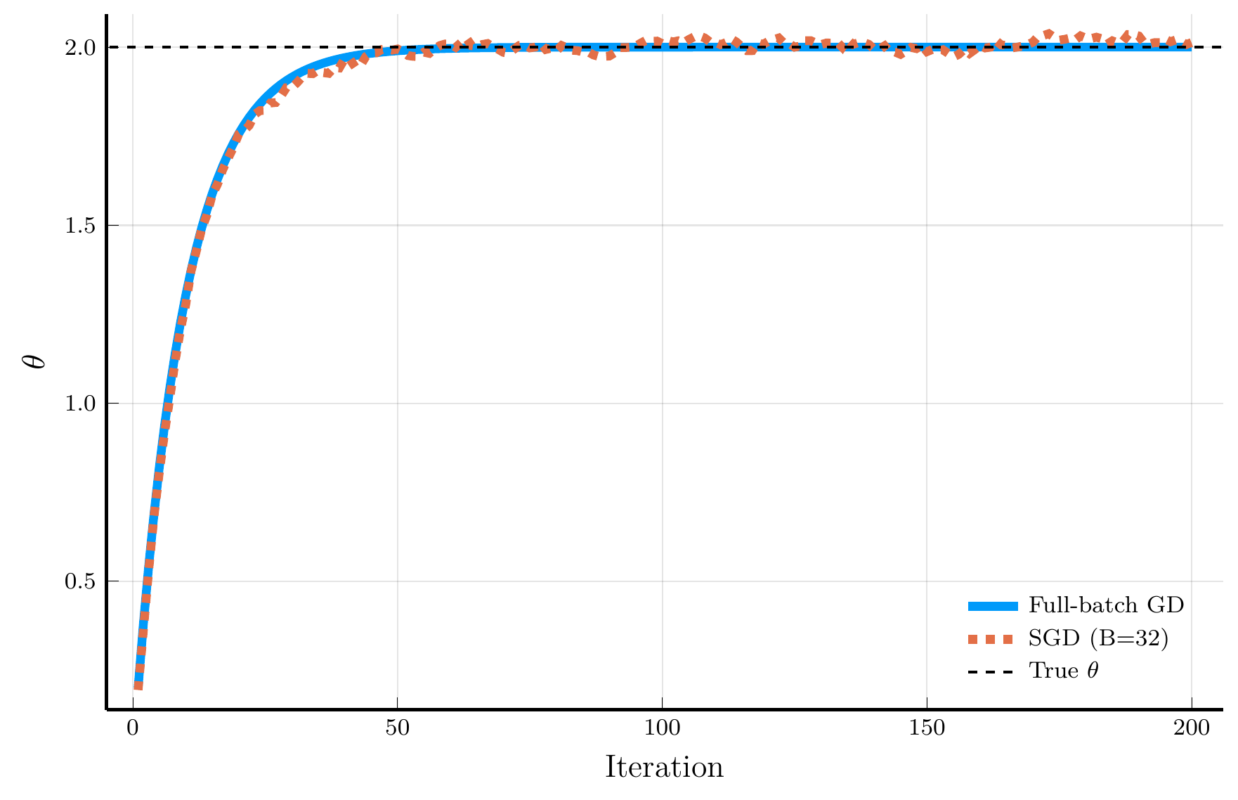
A simple and powerful idea is to approximate the gradient using a random subset of the data.
Consider a toy model where \(y_i = \bar{\theta} + \epsilon_i\), with \(\epsilon_i\) a mean-zero disturbance and \(f(\mathbf{x}_i, \mathbf{\theta}) = \mathbf{\theta}\).
Implementing this example in Julia is straightforward.
# True parameter
rng = Random.MersenneTwister(123)
θ_true, sample_size, batch_size = 2.0, 100_000, 32
noisy_sample = θ_true .+ 0.5 .* randn(rng, sample_size)
# Gradient functions: function and mini-batch version
grad_full(θ) = 2 * (θ - mean(noisy_sample))
grad_sgd(θ, B) = 2 * (θ - mean(noisy_sample[rand(rng, 1:sample_size, B)]))
# Training loop
η = 0.05
θ_full, θ_sgd = 0.0, 0.0
θ_path_full, θ_path_sgd = Float64[], Float64[]
for t in 1:200
θ_full -= η * grad_full(θ_full)
θ_sgd -= η * grad_sgd(θ_sgd, batch_size)
push!(θ_path_full, θ_full)
push!(θ_path_sgd, θ_sgd)
endLet’s compare the full-batch GD and SGD in our simple example.

The full-batch GD converges monotonically to the true parameter.
SGD is much more efficient than full-batch GD.
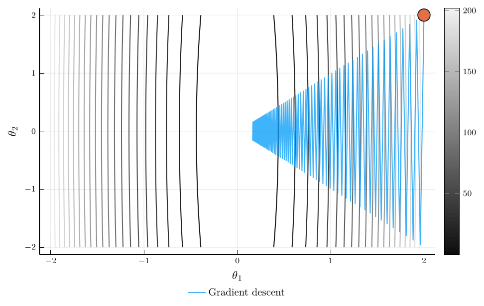
The previous example considered a convex loss function, where both full-batch GD and SGD converge to the global minimum.

To illustrate the isse, consider the non-convex loss function:
\[ L(\theta) = \theta^4 - 3\theta^2 + \theta, \]
The figure shows the trajectory of full-batch GD and SGD.
This property is especially valuable in neural-network training,
Gradient descent and SGD can struggle when the loss surface is anisotropic,
To see this, consider a quadratic loss function and its gradient: \[ L(\mathbf{\theta}) = \frac{1}{2}\mathbf{\theta}^T \Lambda \mathbf{\theta}, \qquad \qquad \nabla L(\mathbf{\theta}) = \Lambda \mathbf{\theta}. \] where \(\Lambda = Diag(\lambda_1, \lambda_2)\) and \(0 < \lambda_1 \ll \lambda_2\).
The update rule for gradient descent is: \[ \theta_{n+1,j} = (1 - \eta \lambda_j)\,\theta_{n,j}. \] Convergence requires \(|1 - \eta \lambda_j| < 1\), i.e., \(0 < \eta < 2 / \lambda_j\).
If one eigenvalue is large, \(\eta\) must be small to ensure stability—causing very slow convergence
A simple yet powerful modification is to introduce momentum
\[ \mathbf{m}_{n+1} = \beta \mathbf{m}_{n} + (1-\beta)\nabla L(\mathbf{\theta}_n). \]
\[ \mathbf{\theta}_{n+1} = \mathbf{\theta}_n - \eta \mathbf{m}_{n+1}. \]
Consider the trajectory of gradient descent (blue) and momentum (orange).


The loss plot confirms that momentum converges much faster than gradient descent.
When the curvature of the loss function varies across parameters, using a single learning rate \(\eta\) can be inefficient.
The root mean square propagation (RMSProp) algorithm defines: \[ \mathbf{v}_{n+1} = \rho \mathbf{v}_{n} + (1-\rho) (\nabla L(\mathbf{\theta}_n))^2, \] where \(\odot\) denotes elementwise multiplication.
The update rule for RMSProp is: \[ \mathbf{\theta}_{n+1} = \mathbf{\theta}_n - \eta \frac{\nabla L(\mathbf{\theta}_n)}{\sqrt{\mathbf{v}_{n+1}} + \epsilon}, \]
Intuitively, parameters with large gradients receive smaller updates.


Momentum and RMSProp can be combined to yield one of the most widely used optimization algorithms in deep learning:
The Adam algorithm defines: \[ \begin{align} \mathbf{m}_{n+1} &= \beta_1 \mathbf{m}_{n} + (1 - \beta_1)\,\nabla L(\mathbf{\theta}_n),\\ \mathbf{v}_{n+1} &= \beta_2 \mathbf{v}_{n} + (1 - \beta_2)\,(\nabla L(\mathbf{\theta}_n))^{\!\odot 2}, \end{align} \] where \(\odot\) denotes elementwise multiplication.
The update rule for Adam is: \[ \mathbf{\theta}_{n+1} = \mathbf{\theta}_n - \eta \frac{\hat{\mathbf{m}}_{n+1}}{\sqrt{\hat{\mathbf{v}}_{n+1}} + \epsilon}, \] where \(\hat{\mathbf{m}}_{n} = \frac{\mathbf{m}_{n}}{1 - \beta_1^{n}}\) and \(\hat{\mathbf{v}}_{n} = \frac{\mathbf{v}_{n}}{1 - \beta_2^{n}}\) are bias corrections.
Adam is often the default optimiser in deep learning frameworks.
AdamW
In practice, weight regularization is often applied together with Adam.
We now illustrate how to use the optimisers discussed above in Julia.
Optimisers.jl library, which provides efficient implementations of the algorithms described above.As an illustrative example, we consider an anisotropic non-convex loss function: \[ L(\mathbf{\theta}) = \sum_{i=1}^n w_i \,\ell(\theta_i), \qquad \qquad \ell(\theta) = \theta^4 - 3\theta^2 + \theta, \qquad \qquad w_i\ge 0 \text{ and } \sum_{i=1}^n w_i = 1. \]
In Julia, we can implement this loss function as follows:
We can use gradient descent to minimise the loss function.
# Loss optimisation function
function loss_optimiser(loss, θ0, opt; steps=1_000, tol=1e-8)
θ = deepcopy(θ0) # make a copy to avoid in-place modifications
st = Optimisers.setup(opt, θ) # builds a “state tree”
losses = Float64[]; gnorms = Float64[]
for _ in 1:steps
ℓ, back = Zygote.pullback(loss, θ) # pullback of the loss
g = first(back(1.0)) # compute gradient
push!(losses, ℓ); push!(gnorms, norm(g))
if gnorms[end] ≤ tol; break; end
st, θ = Optimisers.update(st, θ, g) # update state/params
end
return θ, (losses=losses, grad_norms=gnorms)
endTo perform the optimisation, we first define the optimizer:
We can then call the loss_optimiser function to perform the optimisation:
To switch to a different optimizer, we simply change the opt variable:
And call the loss_optimiser function again:
As a final example, we fit a deep neural network (DNN) to a nonlinear, high-dimensional function.
Define the multivariate function: \[ f(\mathbf{x}) = \frac{1}{n} \sum_{i=1}^n p(x_i), \qquad \qquad p(x) = \prod_{i=1}^5 (x - r_i), \] where the roots \(r_i\) are drawn from a standard normal distribution.
We fix \(n = 10\) and draw \(100,000\) sample pairs \((\mathbf{x}_i, y_i)\), where \(y_i = f(\mathbf{x}_i)\).
# Constructing function f
rng = Xoshiro(0) # pseudo random number generator
roots = randn(rng, 5) # polynomial roots
p(x) = prod(x .- roots) # univariate polynomial
f(x) = mean(p.(x)) # multivariate version
# Random samples
n_states, sample_size = 10, 100_000
x_samples = rand(rng, Uniform(-1,1), (n_states,sample_size))
y_samples = [f(x_samples[:,i]) for i = 1:sample_size]'We define a DNN with two hidden layers of 32 units each and GELU activations.
Chain(
layer_1 = Dense(10 => 32, gelu_tanh), # 352 parameters
layer_2 = Dense(32 => 32, gelu_tanh), # 1_056 parameters
layer_3 = Dense(32 => 1), # 33 parameters
) # Total: 1_441 parameters,
# plus 0 states.
We then initialise the parameters and choose the optimiser:
(layer_1 = (weight = Leaf(Adam(eta=0.001, beta=(0.9, 0.999), epsilon=1.0e-8), (Float32[0.0 0.0 … 0.0 0.0; 0.0 0.0 … 0.0 0.0; … ; 0.0 0.0 … 0.0 0.0; 0.0 0.0 … 0.0 0.0], Float32[0.0 0.0 … 0.0 0.0; 0.0 0.0 … 0.0 0.0; … ; 0.0 0.0 … 0.0 0.0; 0.0 0.0 … 0.0 0.0], (0.9, 0.999))), bias = Leaf(Adam(eta=0.001, beta=(0.9, 0.999), epsilon=1.0e-8), (Float32[0.0, 0.0, 0.0, 0.0, 0.0, 0.0, 0.0, 0.0, 0.0, 0.0 … 0.0, 0.0, 0.0, 0.0, 0.0, 0.0, 0.0, 0.0, 0.0, 0.0], Float32[0.0, 0.0, 0.0, 0.0, 0.0, 0.0, 0.0, 0.0, 0.0, 0.0 … 0.0, 0.0, 0.0, 0.0, 0.0, 0.0, 0.0, 0.0, 0.0, 0.0], (0.9, 0.999)))), layer_2 = (weight = Leaf(Adam(eta=0.001, beta=(0.9, 0.999), epsilon=1.0e-8), (Float32[0.0 0.0 … 0.0 0.0; 0.0 0.0 … 0.0 0.0; … ; 0.0 0.0 … 0.0 0.0; 0.0 0.0 … 0.0 0.0], Float32[0.0 0.0 … 0.0 0.0; 0.0 0.0 … 0.0 0.0; … ; 0.0 0.0 … 0.0 0.0; 0.0 0.0 … 0.0 0.0], (0.9, 0.999))), bias = Leaf(Adam(eta=0.001, beta=(0.9, 0.999), epsilon=1.0e-8), (Float32[0.0, 0.0, 0.0, 0.0, 0.0, 0.0, 0.0, 0.0, 0.0, 0.0 … 0.0, 0.0, 0.0, 0.0, 0.0, 0.0, 0.0, 0.0, 0.0, 0.0], Float32[0.0, 0.0, 0.0, 0.0, 0.0, 0.0, 0.0, 0.0, 0.0, 0.0 … 0.0, 0.0, 0.0, 0.0, 0.0, 0.0, 0.0, 0.0, 0.0, 0.0], (0.9, 0.999)))), layer_3 = (weight = Leaf(Adam(eta=0.001, beta=(0.9, 0.999), epsilon=1.0e-8), (Float32[0.0 0.0 … 0.0 0.0], Float32[0.0 0.0 … 0.0 0.0], (0.9, 0.999))), bias = Leaf(Adam(eta=0.001, beta=(0.9, 0.999), epsilon=1.0e-8), (Float32[0.0], Float32[0.0], (0.9, 0.999)))))
We then define the loss function:
loss_fn (generic function with 1 method)
We finally run the training loop:
# train loop
loss_history = []
n_steps = 300_000
for _ in 1:n_steps
loss, layer_states = loss_fn(parameters, layer_states)
grad = gradient(p->loss_fn(p, layer_states)[1], parameters)[1]
opt_state, parameters = Optimisers.update(opt_state, parameters, grad)
push!(loss_history, loss)
if epoch % 5000 == 0
println("Epoch: $epoch, Loss: $loss")
end
endThe figure below presents the results.


A natural concern is that the network might simply be memorizing the training data.
Even without seeing this zero-probability case during training, the network’s predictions closely match \(f(\mathbf{x})\).
We have introduced several optimisation algorithms for training neural networks.
Automatic differentiation provides a systematic way to compute these gradients.
There are two main modes of automatic differentiation:
Reverse mode is also known as backpropagation and forms the foundation of training algorithms for neural networks.
To build intuition for forward-mode AD, consider the first-order approximation of a function \(f(x)\) around a point \(x_0\): \[ f(x) = f(x_0) + f'(x_0)\,\epsilon + \mathcal{O}(\epsilon^2), \] where \(x = x_0 + \epsilon\) for a small perturbation \(\epsilon\), and \(\mathcal{O}(\epsilon^2)\) collects higher-order terms.
A first-order approximation is therefore characterized by two quantities:
The Product Rule
Suppose we know the linear approximations of two functions, \[ f(x) = f(x_0) + f'(x_0)\,\epsilon + \mathcal{O}(\epsilon^2), \] \[ g(x) = g(x_0) + g'(x_0)\,\epsilon + \mathcal{O}(\epsilon^2). \]
Consider the product \(h(x) = f(x)g(x)\): \[ h(x) = \underbrace{f(x_0) g(x_0)}_{\color{#0072b2}{h(x_0)}} + \underbrace{[f'(x_0) g(x_0) + f(x_0) g'(x_0)]}_{\color{#d55e00}{h'(x_0)}}\,\epsilon + \mathcal{O}(\epsilon^2). \]
The Chain Rule
Now consider a composition \(h(x) = g(f(x))\).
Combining a few simple rules, we can compute the linear approximation of arbitrarily complex fucntion
We represent a dual number as a pair of numbers: \[ u = a + b\,\epsilon, \] where the primal part \(a\) stores the function value and the dual part \(b\) stores its derivative.
This construction is analogous to complex numbers
The Product of Dual Numbers
Given two dual numbers, \(u = a + b\,\epsilon\) and \(v = c + d\,\epsilon\), define: \[ u \times v = (a + b\,\epsilon) \times (c + d\,\epsilon) = ac + (ad + bc)\,\epsilon, \] which mirrors the product rule of derivatives.
Elementary Functions on Dual Numbers
Given a real function \(g(x)\), we can extend it to dual numbers: \[ g(a + b\,\epsilon) = g(a) + g'(a)\,b\,\epsilon, \] which automatically implements the chain rule.
We can implement a basic automatic differentiation engine in Julia with only a few lines of code.
D(1.0, 1.0)
Given this new number type, we can now define the basic operations on dual numbers.
# How to perform basic operations on dual numbers
import Base: +,-,*,/, convert, promote_rule, exp, sin, cos, log
+(x::D, y::D) = D(x.v + y.v, x.d + y.d)
-(x::D, y::D) = D(x.v - y.v, x.d - y.d)
*(x::D, y::D) = D(x.v * y.v, x.d * y.v + x.v * y.d)
/(x::D, y::D) = D(x.v / y.v, (x.v * y.d - y.v * x.d) / y.v^2)
exp(x::D) = D(exp(x.v), exp(x.v) * x.d)
log(x::D) = D(log(x.v), 1.0 / x.v * x.d)
sin(x::D) = D(sin(x.v), cos(x.v) * x.d)
cos(x::D) = D(cos(x.v), -sin(x.v) * x.d)
promote_rule(::Type{D}, ::Type{<:Number}) = D
Base.show(io::IO,x::D) = print(io,x.v," + ",x.d," ϵ")We can now use the dual numbers to compute the derivatives of functions.
We can now evaluate the functions at dual numbers
f(u) = 2.718281828459045 + 5.43656365691809 ϵ | Exact derivative: 5.43656365691809
g(v) = -0.14550003380861354 + -11.872298959480581 ϵ | Exact derivative: -11.872298959480581
We can extend the dual numbers to multiple dimensions.
The first-order approximation of \(\mathbf{f}\) is \[ \mathbf{f}(\mathbf{x}) = \color{#0072b2}{\underbrace{\mathbf{f}(\mathbf{x}_0)}_{\text{primal}}} + \color{#d55e00}{\underbrace{\mathbf{Jf}(\mathbf{x}_0)\,\mathbf{v}}_{\text{Jacobian-vector product (JVP)}}}\,\epsilon + \mathcal{O}(\epsilon^2), \] where \(\mathbf{Jf}(\mathbf{x}_0)\in\mathbb{R}^{m\times n}\) has \((i,j)\) entry \(\partial f_i/\partial x_j(\mathbf{x}_0)\).
Cost: JVP vs. full Jacobian.
For \(f:\mathbb{R}^n\to\mathbb{R}^m\), a JVP needs only a single forward pass with the tangent \(\mathbf{v}\): \[ \text{cost(JVP)} \sim \mathcal{O}(\text{cost}(f)). \] Forming the full Jacobian by forward mode requires \(n\) passes (one per input direction): \[ \text{cost(Jacobian via forward mode)} \sim \mathcal{O}\!\left(n\,\text{cost}(f)\right). \]
To illustrate the computational efficiency of JVPs and full Jacobians, we compare JVPs to full Jacobians on the test function \[ f_i(\mathbf{x}) = \exp\!\left(-\tfrac{1}{n}\sum_{j=1}^n \sqrt{x_j}\right) + i, \qquad \qquad \mathbf{f}(\mathbf{x}) = \big[f_1(\mathbf{x}), \ldots, f_m(\mathbf{x})\big]^\top \in \mathbb{R}^m. \]
We can implement the JVP and full Jacobian computations in Julia using the ForwardDiff.jl package.
# Test function
f(x; n = 1) = [exp(-mean(sqrt.(x)))+i for i = 1:n]
# Compute JVP
x, v = [1.0, 2.0, 3.0], [0.1, 0.2, 0.3]
xdual = ForwardDiff.Dual{Float64}.(x, v) # vector of dual numbers
ydual = f(xdual; n = 2) # evaluate function at dual numbers
jvp = ForwardDiff.partials.(ydual) # jvp
# Compute Jacobian
jac = ForwardDiff.jacobian(x->f(x; n = 2), x)

The order of operations matters when computing the Jacobian of a function.
The chain rule implies the Jacobian of \(\mathbf{F}\) is the product of the Jacobians of \(\mathbf{f}\), \(\mathbf{g}\), and \(\mathbf{h}\): \[ \frac{\partial \mathbf{F}}{\partial \mathbf{x}^\top} = \color{#0072b2}{\underbrace{\frac{\partial \mathbf{f}}{\partial \mathbf{g}^\top}}_{m\times q}} \color{#d55e00}{\underbrace{\frac{\partial \mathbf{g}}{\partial \mathbf{h}^\top}}_{q\times p}} \color{#009e73}{\underbrace{\frac{\partial \mathbf{h}}{\partial \mathbf{x}^\top}}_{p\times n}}. \]
There are two natural ways to evaluate the product.
Consider the special case \(p = q = r\) and \(m = 1\) (a loss function for a DNN with two hidden layers of \(r\) units each).
To understand how reverse mode works, it is useful to represent the function as a computational graph. Consider the function \[ f(x) = (x_1 + x_2)\,x_1^2. \]
Each operation in the function can be viewed as a node in a directed acyclic graph (DAG):

Reverse mode proceeds in two stages:

Forward pass: \[ v_1 = x_1, \qquad v_2 = x_2, \qquad v_3 = v_1 + v_2, \qquad v_4 = v_1^2, \qquad v_5 = v_3 v_4. \]
For \(x_1 = 1.0\) and \(x_2 = 2.0\), we obtain \[ v_1 = 1.0, \qquad v_2 = 2.0, \qquad v_3 = 3.0, \qquad v_4 = 1.0, \qquad v_5 = 3.0. \]
Backward pass:
The adjoints at the last nodes are \[ \overline{v}_3 = \overline{v}_5 \cdot v_4 = 1.0, \qquad \overline{v}_4 = \overline{v}_5 \cdot v_3 = 3.0. \]
Moving one step further back, the local derivatives are \[\begin{equation} \frac{\partial v_3}{\partial v_1} = 1, \quad \frac{\partial v_3}{\partial v_2} = 1, \quad \frac{\partial v_4}{\partial v_1} = 2v_1, \quad \frac{\partial v_4}{\partial v_2} = 0. \end{equation}\]
The adjoint for \(v_1\) collects contributions from two branches: \[ \begin{align} \overline{v}_1 &{+}= \overline{v}_3 \frac{\partial v_3}{\partial v_1} = 1 \cdot 1 = 1,\\ \overline{v}_1 &{+}= \overline{v}_4 \frac{\partial v_4}{\partial v_1} = 3 \cdot 2v_1 = 6. \end{align} \]
Variable \(v_2\) affects only \(v_3\), so \[ \overline{v}_2 = \overline{v}_3 \frac{\partial v_3}{\partial v_2} = 1 \cdot 1 = 1. \] \[ \frac{\partial f}{\partial x_1} = \overline{v}_1 = 7, \qquad \frac{\partial f}{\partial x_2} = \overline{v}_2 = 1. \]
We can implement reverse-mode automatic differentiation in Julia using the Zygote.jl package.
(7.0, 1.0)
Internally, Zygote constructs the computational graph at compile time
Why does Zygote.pullback return a function rather than the gradient directly?
Consider the function \[ \mathbf{f}(\mathbf{x}) = (x_1 + x_2)x_1^2, x_1 x_2. \] whose Jacobian is \[ \mathbf{Jf}(\mathbf{x}) = \begin{pmatrix} 3 x_1^2 + 2 x_1 x_2 & x_1^2 \\ x_2 & x_1 \end{pmatrix}. \]
We can use Zygote.pullback to compute the gradient of \(\mathbf{f}\) with respect to \(\mathbf{x}\):
(7.0, 1.0)
Here, back takes a vector of output adjoints and returns the vector-Jacobian product (VJP):
We now illustrate the scaling properties of reverse-mode AD using Zygote.jl.
For scalar-valued functions (left panel), the cost of a VJP is independent of the input dimension \(n\)


Taking stock.
Automatic differentiation provides an efficient way to compute gradients of functions.